jiangxi chuangxin pharmaceutical
enterprise86-7957858666
| list of the most complete pig diseases (bottom) add time:2017.06.17 views:791 |
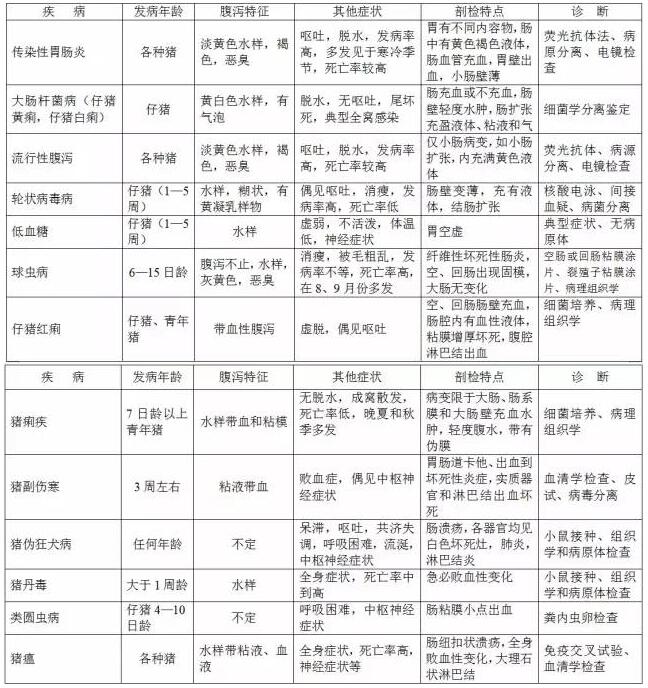
引起猪腹泻的疾病判别表
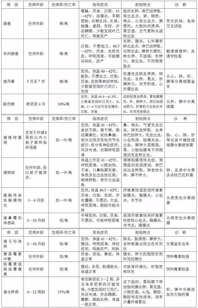
identification of common swine disease
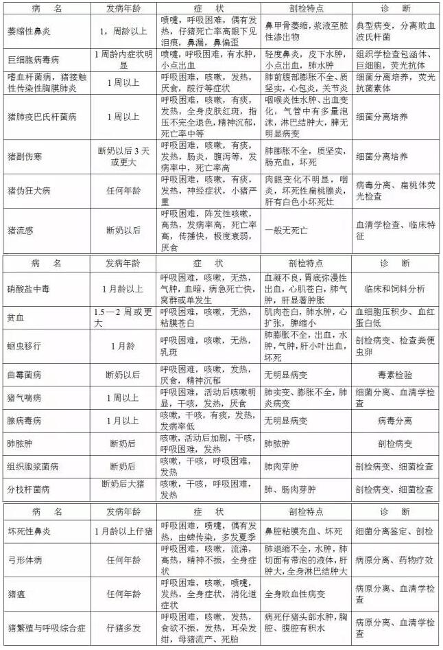
呼吸道疾病鉴别表
|
| previous article:agricultural deputy minister… next article:pig farm application for eia… back to the top |



86-7957858666